1994 PCED OBDI-A | SECTION 9A: Fuel Delivery Systems |
You are in the Fuel Delivery Diagnosis section, although the problem may be elsewhere.
To prevent the replacement of good components, the following areas may be at fault:
Note: For additional information, refer to Fuel/Engine Group in the Car or Truck Service Manual.
| Tool Number | Description |
|---|---|
| D87L-9280-A/B | Fuel Line Disconnect Tool |
| T90P-9550-A | Fuel Line Disconnect Tool |
| T90T-9550-B/C | Fuel Line Disconnect Tool |
| Tool Number | Description |
|---|---|
| — | Mechanic's Stethoscope |
| 007-00001 | Digital Volt-Ohm Meter (DVOM) |
| 007-0041A | SUPER STAR II Tester |
| 007-00050 | CCRM/VCRM Tester |
| 014-00447 | Fuel Pressure Testing Kit |
| 021-00037 | Vacuum Tester |
| 059-00008 | Vacuum and Pressure Tester |
| 113-00001 | Fuel Injector Tester |
| 135-00035 | Fuel Pressure Testing Kit (Flex Fuel) |
CAUTION: Use care to prevent combustion from fuel spillage. No smoking, open flames or any kind of arcing.
FIRE
FIRST AID
HEALTH
HANDLING
SPILLS
WARNING: FUEL IN THE FUEL SYSTEM REMAINS UNDER HIGH PRESSURE EVEN WHEN THE ENGINE IS NOT RUNNING. TO AVOID INJURY OR FIRE, RELEASE THE FUEL PRESSURE FROM THE FUEL SYSTEM BEFORE DISCONNECTING ANY FUEL LINE. TO RELEASE THE PRESSURE FROM THE SYSTEM PERFORM THE FOLLOWING:
The electric fuel delivery systems differ in design and arrangement depending upon the vehicle and model year. To clarify understanding and to simplify diagnostic instruction, they are classified as either Type 1 (Single Tank) or Type 2 (Dual Tank):
In order to continuously supply the fuel injectors with clean fuel at a controlled pressure, all systems require a fuel pump with a discharge check valve, a reservoir surrounding the pump inlet, a fine mesh fuel filter, a pressure regulator, a fuel supply and return system of tubes and hoses, a fuel tank, and a fuel supply manifold or fuel rail connected to the fuel injectors. The Powertrain Control Module (PCM) controls power input to the fuel delivery system and provides correct timing for the fuel injectors.
The in-tank fuel pump assembly (Figure 1) has a discharge check valve (to maintain system pressure during shutdowns and to minimize starting problems), an inlet screen for protection and fuel return provision. The pump on the 3.0L Taurus FF has an additional fuel line tap used for draining the tank.

The Fuel Delivery Assembly (Figure 2) consists of the fuel pump inside a reservoir that is attached to the pump and sender assembly. In a two tank system there is one assembly per tank. The sender assembly handles the switching of the fuel through internal valves. To service the assembly, replace it.

Fuel reservoirs are used to prevent fuel flow interruptions during extreme vehicle maneuvers with low tank fill levels. The reservoir is located in-tank and is either moulded or welded into the tank or is part of the Fuel Delivery Assembly.
The system contains four filtering or screening devices:
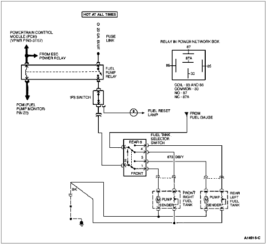
The Shuttle Selector Valve opens the return line to the tank when the fuel pressure on the shuttle diaphragm exceeds the opposing spring force. The return flow is directed to the appropriate tank on vehicles equipped with dual tanks.
The Supply Check Valve, which is normally closed, opens when the outlet pressure from the energized pump exceeds the opposing check valve spring force. When the pump is de-energized (i.e., engine is shut off), the supply check valve closes to maintain pump prime and fuel supply line pressure.
A portion of the high pressure flow from the pump is diverted to operate the Venturi Jet Pump. The Venturi Pump draws fuel from the tank into the assembly. This process ensures an adequate fuel supply to the pump during extreme vehicle maneuvers and steep vehicle attitudes with low-tank fuel fill levels.
The inlet of the Venturi Pump has a nylon filter on it to prevent dirt and other particulate matter from entering the system. Water in the fuel tank can pass through the filter in small quantities.
The Fuel Pressure Regulator (Figure 3) is attached to the fuel supply manifold assembly downstream of the fuel injectors. It regulates the fuel pressure supplied to the injectors. The regulator is a diaphragm-operated relief valve. One side of the diaphragm senses fuel pressure and the other side is connected to the intake manifold vacuum. Nominal fuel pressure is established by a spring preload applied to the diaphragm. Balancing one side of the diaphragm with manifold vacuum maintains a constant fuel pressure drop across the injectors. Fuel in excess of that used by the engine is bypassed through the regulator and returns to the fuel tank.

A pressure test point with a Schrader fitting is in the engine fuel rail to relieve pressure in the fuel system and to measure the injector supply pressure for service and diagnostic work. Refer to Caution and Warning.
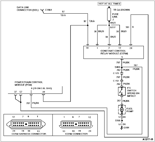
The IFS switch (Figure 4) is used in conjunction with an electric fuel pump. The purpose of the IFS switch is to shut off the fuel pump in the event of an accident. It consists of a steel ball held in place by a magnet. When a sharp impact occurs, the ball breaks loose from the magnet, rolls up a conical ramp and strikes a target plate which opens the electrical contacts of the switch and shuts off the electric fuel pump. Once the switch is open, then it must be manually reset before restarting the vehicle. Some vehicles have a fuel reset light. For the location of the IFS switch, refer to the Owner Guide.

WARNING: IF YOU SEE OR SMELL GASOLINE AT ANY TIME OTHER THAN REFUELING, DO NOT RESET THE IFS SWITCH.
The Fuel Injector (Figure 5) is a solenoid operated valve that meters fuel flow to the engine. The injector is opened and closed a constant number of times per crank revolution. The amount of fuel is controlled by the length of time it is held open.
The injector is normally closed. It is operated by 12V VPWR from the EEC-IV Power Relay and the ground signal is controlled by the Powertrain Control Module (PCM).

Note: Do not apply battery voltage directly to the injector electrical connector terminals. The solenoid may be damaged internally in a matter of seconds.
| Engine Application | Part Number 9F593 | Connector Color | Resistance Ohms | Flow Rate #/Hr |
|---|---|---|---|---|
| Car: | ||||
| 1.9L | FOSE-BA | Gray | 11-18 | 14 |
| 2.3L HSC | FO3E-AB | Gray | 11-18 | 14 |
| 3.0L | FO3E-AB | Gray | 11-18 | 14 |
| 3.0L FF | F3DE-A2C | B/G | 11-18 | 25.3 |
| 3.0L SHO | E9DZ-A | Pink | 11-18 | 24 |
| 3.2L SHO | F3DZ-A | Violet | 11-18 | 24 |
| 3.8L | FOSE-BA | Gray | 11-18 | 14 |
| F3DE-BC | Gray | 11-18 | 14 | |
| POLICE | FOTE-DA | Gold | 11-18 | 19 |
| 3.8L SC | F4SE-BA | Dark Blue | 11-18 | 35 |
| 4.6L SOHC | FOTE-DA | Gold | 11-18 | 19 |
| F4SE-AB | Gold | 11-18 | 19 | |
| 4.6L DOHC | F2LE-BA | Dark Blue | 11-18 | 24 |
| 5.0L HO Mustang | F1TE-DA | Lt. Blue | 11-18 | 24 |
| Truck: | ||||
| 2.3L | FO3E-AB | Gray | 11-18 | 14 |
| 3.0L | FO3E-AB | Gray | 11-18 | 14 |
| 4.0L | 92TF-AA | Black | 12-19 | 19 |
| 4.9L | FIZE-BC | Gray | 11-18 | 14 |
| FOSE-BA | Gray | 11-18 | 14 | |
| 5.0L | F2TE-AA | Gold | 11-18 | 19 |
| 5.8L | F2TE-AA | Gold | 11-18 | 19 |
| 7.0L | FOTE-DA | Gold | 11-18 | 19 |
| 7.5L | FITE-DA | Lt. Blue | 11-18 | 24 |

Passenger Car, Aerostar, Ranger, Explorer.

3.0L FF Taurus.

E-Series, F-Series/Bronco.

F-Series.

Escort/Tracer, Crown Victoria/Grand Marquis, Thunderbird/Cougar, Town Car, 5.0L Mustang, Aerostar, Ranger, Explorer, E-Series and Bronco.

3.0L Taurus FF.

Mark VIII.

Tempo/Topaz, 3.0L Taurus SHO, Taurus/Sable and Continental.

F-Series.
When the ignition is switched to the ON position, it turns the EEC Power Relay on. The EEC Power Relay provides power to the EEC-IV processor and the control side of the fuel pump relay. Power for the fuel pump is supplied through a fuse link or high current fuse attached to the starter solenoid (battery side). From the fuse link or high current fuse, current flow is through the fuel pump relay and Inertia Fuel Shutoff (IFS) switch to the fuel pump. The IFS switch is a safety device used to shut off the fuel pump in the event of a collision. If the IFS switch is "tripped," it must be reset by depressing the white or red button on the top of the switch. The fuel pump relay is controlled by the Powertrain Control Module (PCM).
When the ignition switch is turned to the ON position, the fuel pump will operate. If the ignition switch is not turned to the START position, the PCM will shut the fuel pump off after approximately one second. The PCM will operate the fuel pump when the ignition is in the START position to provide fuel while cranking.
After the engine starts, the PCM will continue to operate the fuel pump unless the engine stops, engine speed drops below 120 rpm, or the IFS switch is "tripped."
The Taurus Flex Fuel and Mark VIII have a DUAL FUEL PUMP VOLTAGE system (Figures 11 and 12) to aid in fuel system noise concerns. The fuel pump operates in the high voltage mode (12-14 volts) during crank (for 5 to 60 seconds depending upon engine temperature), after start-up, at engine speeds in excess of 3300 rpm, and during periods of Wide Open Throttle when maximum fuel delivery may be required. The normal operating mode calls for low voltage (7-10 volts) to the fuel pump. This minimizes operating noise. Fuel pump operation is controlled by the PCM. The fuel pump operates in the same manner as all other systems except for the two speed feature. For diagnosing fuel pump noise in the Taurus Flex Fuel, GO to FDS15.
| ENGINE MODE | ENGINE APPLICATION | |||
|---|---|---|---|---|
| 2.3L HSC SFI | 3.0L SHO SFI | 3.8L SC SFI | All Other Applications | |
| ENGINE RUNNING | 45—60 PSI 310—415 kPa | 28—33 PSI 193—227 kPa | 28—54 PSI 193—372 kPa | 35—45 PSI 240—310 kPa |
| KEY ON ENGINE OFF | 50—60 PSI 345—415 kPa | 30—45 PSI 210—310 kPa | 35—45 PSI 240—310 kPa | 35—45 PSI 240—310 kPa |
| ENGINE MODE | ENGINE APPLICATION | |
|---|---|---|
| 4.9L MFI | All Other Applications | |
| ENGINE RUNNING | 45—60 PSI 310—415 kPa | 28—45 PSI 193—310 kPa |
| KEY ON ENGINE OFF | 50—60 PSI 345—415 kPa | 35—45 PSI 240—310 kPa |
Note: Maximum fuel pressure is obtainable at WOT or the vacuum hose removed from the fuel pressure regulator.
If fuel lines/systems have been drained or evacuated, it may take up to 15 seconds to obtain the pressure specified.
Note: Grounding the FP lead at the DLC will allow the pump to run continuously with the ignition switch on.
