1994 PCED OBDI-A | SECTION 18A: Diesel Diagnosis — 7.3L DI Engine |
W: Injector Driver Module Enable (IDM-EN) Introduction | W: Pinpoint Tests |
You should enter this pinpoint test only when directed here from the symptom flow charts.
This pinpoint test is intended to diagnose only the following:
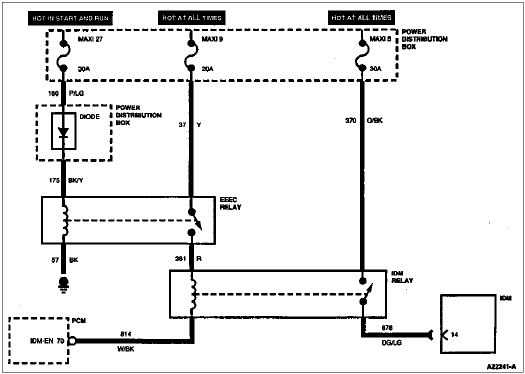
The IDM enable output provides the shut-down control function for the fuel system by shutting off the IDM power relay.


| W: Pinpoint Tests |