1994 PCED OBDI-A | SECTION 6A: EEC-IV Pinpoint Test Procedures |
J: Fuel Pump Circuit Introduction | J: Pinpoint Tests |
You should enter this Pinpoint Test only when you have been directed here from Diagnostic Routines, Section 2A.
This Pinpoint Test is intended to diagnose only the following:
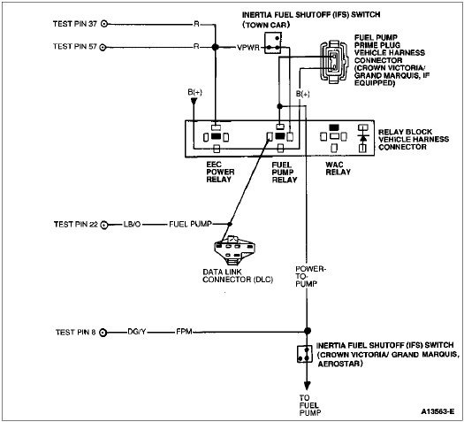
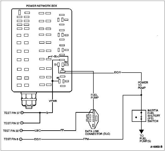
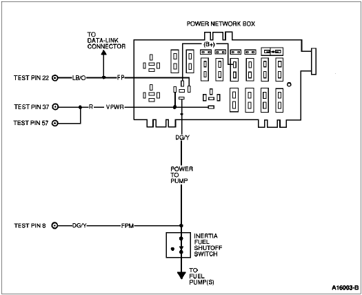
The Fuel Pump Relay is a normally open relay that is used to supply voltage to the electric fuel pump. When the ignition key is turned to START or RUN position, the Powertrain Control Module (PCM) grounds Pin 22 (FP), which activates the relay (closes the contacts) and sends voltage to the fuel pump. If within 1-2 seconds the PCM does not receive an ignition PIP signal (indicating the engine is not turning), Pin 22 will be ungrounded and the fuel pump will turn off.
The Inertia Fuel Shutoff (IFS) switch is a safety device that is wired into either the primary circuit (coil side) or secondary circuit (contact side). In the event of a collision, the IFS switch will open and voltage will be cut off to the fuel pump.
The fuel pump monitor circuit is wired into the power-to-pump circuit and is used by the PCM to monitor the fuel pump secondary circuit.








| J: Pinpoint Tests |